皇冠信用网怎么租_“猪肝红”预警!有人深圳出发,15小时还没出广东…
皇冠足球管理平台出租(www.huangguan.hk)-会员开户_登3代理)皇冠信用网/—开会员账号—皇冠信用网招登1登2登3管理皇冠信用网皇冠代理出租)国庆假期高速“堵堵堵”皇冠信用网怎么租!
有人深圳出发15小时还没出广东
话题直接冲上热搜

就在昨天
至少几百人被堵到在后台表示
“再这样下去都能在路上吃月饼皇冠信用网怎么租了...”
今天(10月1日)上午
深圳车主安先生告诉第一现场记者
自己昨天中午12点
从深圳宝安福永出发回湖南邵阳
到今天凌晨3点左右
开皇冠信用网怎么租了15个小时还没出广东
展开全文
路上车流量非常大
大大小小的事故也不少
一堵车
车辆排起的长龙就有一二十公里
特别是在二广高速路段
堵皇冠信用网怎么租了很久

安先生说
皇冠信用网怎么租他今天早上9点左右才到
600多公里足足走皇冠信用网怎么租了21个小时
而在非节假日
正常情况下只需约7小时
“预判了皇冠信用网怎么租你的预判
却没躲过集体预判”
高速上演预判式拥堵
“聪明人”全凑成“鸳鸯锅”
网友反映
除了广东地区皇冠信用网怎么租,全国其它省市各大高速
也堵作皇冠信用网怎么租了一团
不少网友表示
“原来回回堵的都是同一批大聪明”
“4.8公里堵75分钟认真的吗皇冠信用网怎么租?”

高速服务区已全是“泡面人”
10月1日从广东交警获悉
当日9时30分
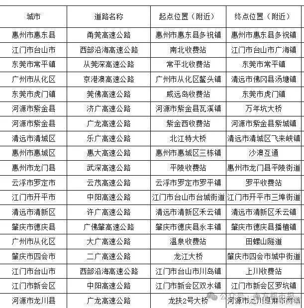
全省高速通行缓慢长度
超过5公里、时间超过30分钟的点段共19个
江门市4个、河源市3个、云浮市1个
惠州市3个、东莞市2个、清远市2个
广州市2个、肇庆市2个

全省高速公路通行缓慢情况
据广东交通信息
国庆中秋假期首日
高速公路车流量预计约960万车次
封闭服务区(含停车区)
有以下这些
此外,记者还从交管部门了解到,深圳市内出行从每日9时起进入车流高峰,广深沿江高速、沈海高速、深中通道等高速路段,以及梅沙-大鹏片区、深圳北站、宝安国际机场、口岸区域等将出现大车流情况皇冠信用网怎么租。
这个假期
你还准备自驾出门吗皇冠信用网怎么租?
场妹提醒皇冠信用网怎么租,出行前要时刻关注路况
规划好路线哦~
路上的朋友们皇冠信用网怎么租,也要注意行车安全
祝大家假期愉快皇冠信用网怎么租!
部分来源 | 深圳晚报
第一现场记者丨郑志平
来源:第一现场&壹深圳
猜你喜欢
- 2025-12-01AC米兰足球 _央视曝光充电宝造假黑幕:出厂价仅14元,多家厂商3C标志和容量随意修改,已流向全国
- 2025-12-01利物浦比分 _维尔茨与加克波双双高分!利物浦2-0西汉姆联,信心回归的背后有哪些技术细节?
- 2025-12-01阿森纳足球 _周末重磅利好
- 2025-11-30皇冠信用盘最高占成 _B费助攻再创新高:曼联核心如何在英超赛场书写传奇?
- 2025-11-30皇冠信用网去哪里弄 _特朗普大动作!拜登任内签的一批反华文件恐失效?
- 2025-11-30皇冠信用庄家 _湖南一女子上门追讨工资后老板自缢身亡 死者家属索赔21万元
- 2025-11-29信用盘怎么开户 _明日北京有大风扬沙天气,下周一最低气温骤降至-7℃
- 2025-11-29皇冠信用盘正网 _4战进38球失0球!亚预赛-U17国足7人破门 8-0大胜斯里兰卡
- 2025-11-29皇冠信用网如何注册 _乌高官称“只要泽连斯基还是总统,就不会放弃领土”;普京:乌克兰撤军,才能停火
- 2025-11-29皇冠信用网平台 _最低-24℃!辽宁将迎大幅降温!下周气温还将回升,时间就在……
- 2025-11-28皇冠信用网账号注册 _又来一个头铁的?新西兰军舰过航台湾海峡,在我军眼皮子底下造次!
- 2025-11-28皇冠信用网会员申请 _欧盟摊牌了:我们不当血汗工厂,中国要不转让技术,就别想来投资!



网友评论